Monday April 2026

হটলাইন

সেবা এবং ধাপ

নং শিরোনাম সেবার ধাপ কার্যকলাপ
  
সমবায় সমিতির নির্বাচন দেখুন
আশ্রয়ন প্রকল্পে ঋণ আদায় দেখুন
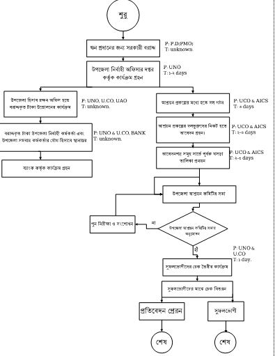
আশ্রয়ন প্রকল্পে ঋণ বিতরণ দেখুন
প্রশিক্ষন প্রদান দেখুন
নিবন্ধিত সকল প্রাথমিক সমবায় সমিতির অডিট সম্পাদন দেখুন
অন্যান্য প্রাথমিক সমবায় সমিতি নিবন্ধন দেখুন
প্রকল্পভুক্ত ও সরকারী কর্মসূচীর আওতায় গঠিত ও প্রাথমিক সমবায় সমিতি নিবন্ধন দেখুন
দেখছেন ১ থেকে ৭ পর্যন্ত, মোট ৭ এন্ট্রি

এক্সেসিবিলিটি

স্ক্রিন রিডার ডাউনলোড করুন